首页
ꄲ
信息公开
ꄲ
财务报告
ꄲ
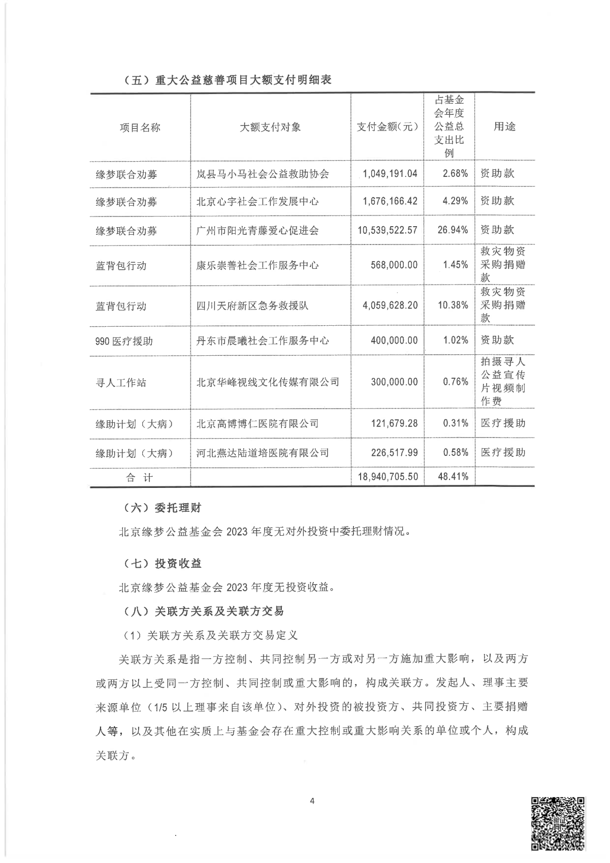
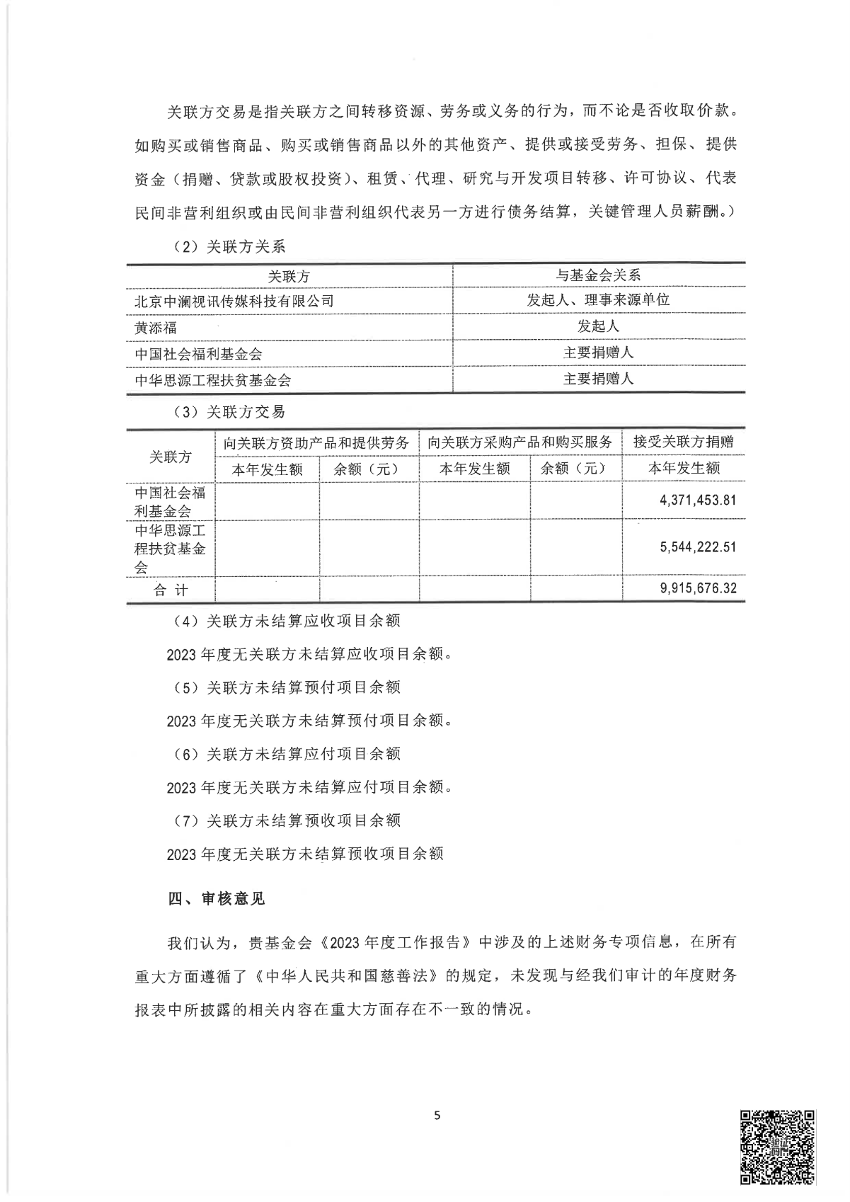
北京缘梦公益基金会2023年财务报告
北京缘梦公益基金会2023年财务报告
创建时间:
2024-08-08
10:09
ꄲ
后一个:
无
ꄴ
前一个:
无
本网站由阿里云提供云计算及安全服务
本网站支持
IPv6
本网站由阿里云提供云计算及安全服务
本网站支持
IPv6
本网站由阿里云提供云计算及安全服务
本网站支持
IPv6
本网站由阿里云提供云计算及安全服务
本网站支持
IPv6