首页
ꄲ
信息公开
ꄲ
审计报告
ꄲ
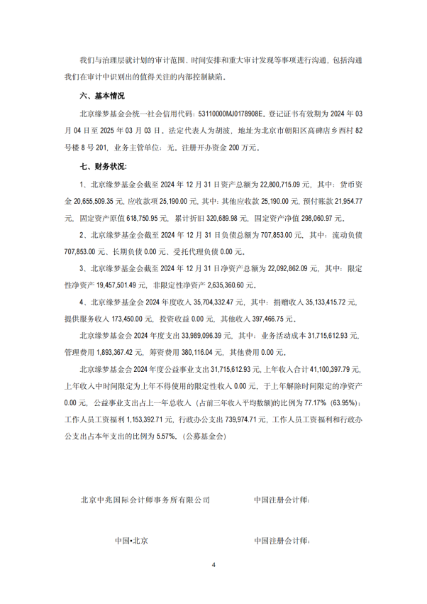
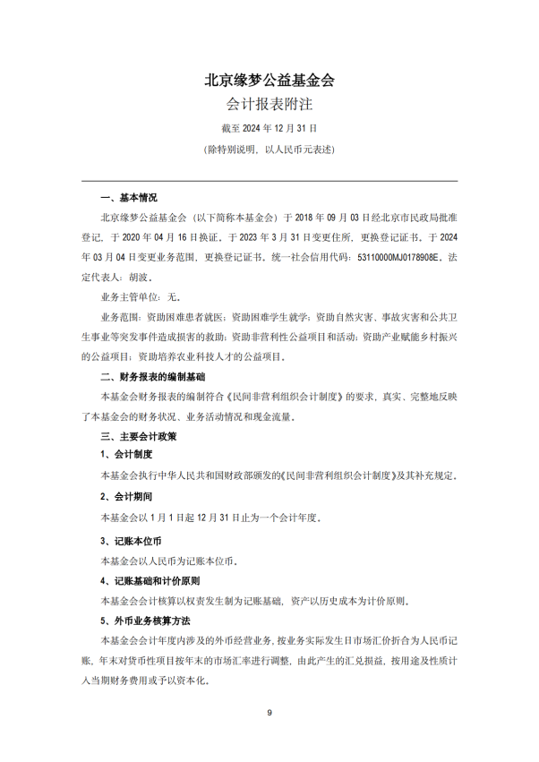
2024年审计报告
2024年审计报告
创建时间:
2025-05-20
12:49
ꄲ
后一个:
无
ꄴ
前一个:
无
本网站由阿里云提供云计算及安全服务
本网站支持
IPv6
本网站由阿里云提供云计算及安全服务
本网站支持
IPv6
本网站由阿里云提供云计算及安全服务
本网站支持
IPv6
本网站由阿里云提供云计算及安全服务
本网站支持
IPv6